
<表观遗传-MBD甲基化测序分析流程>

<表观遗传-RRBS甲基化测序分析流程>

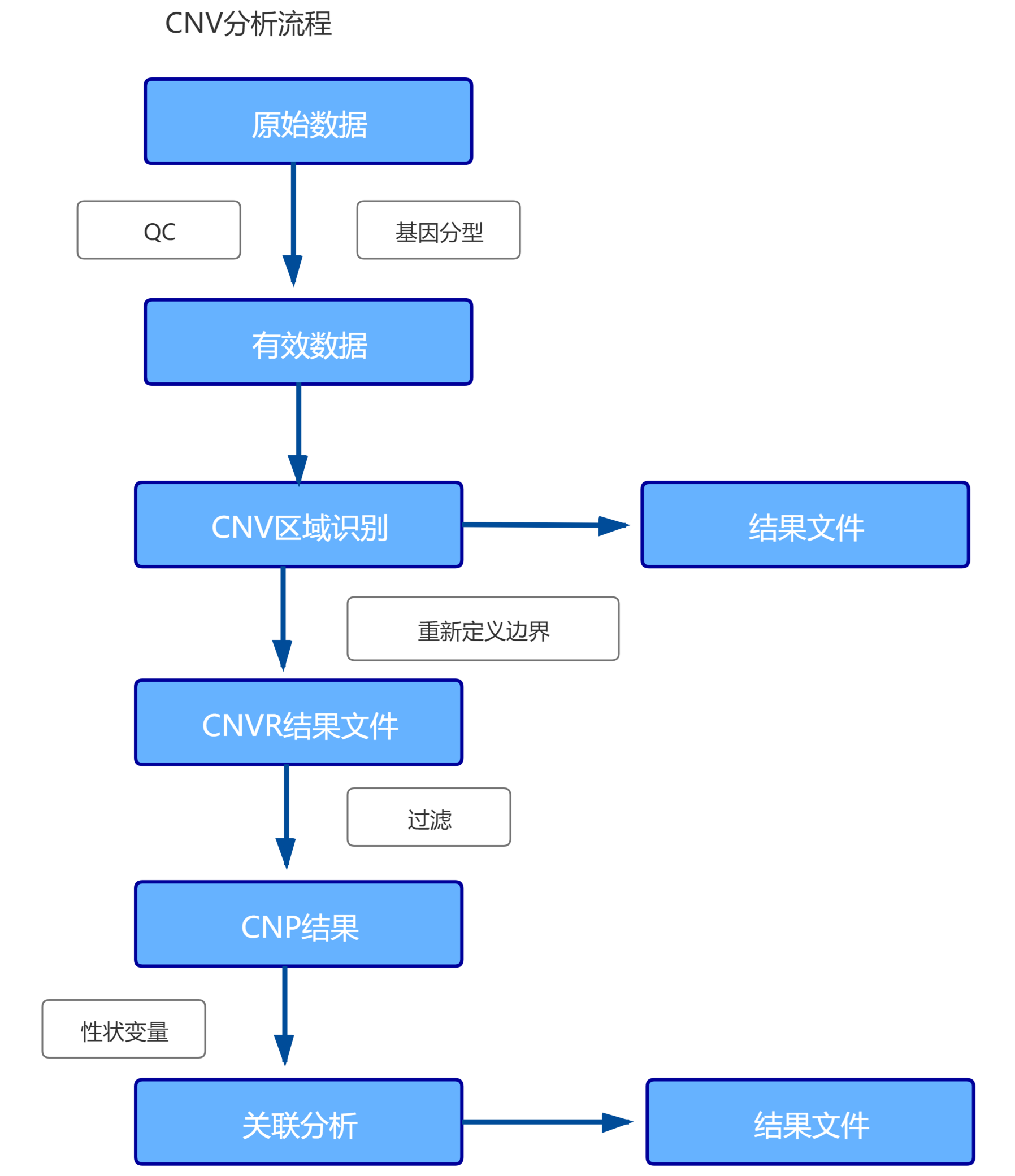
<基因芯片-CNV分析流程>

<基因芯片-GWAS分析流程图>

<基因组-宏基因组shotgun方法测序分析流程>

<基因组-目标序列捕获测序分析流程>

<转录组-IncRNA测序分析流程>


<表观遗传-MBD甲基化测序分析流程>

<表观遗传-RRBS甲基化测序分析流程>

<基因芯片-CNV分析流程>

<基因芯片-GWAS分析流程图>

<基因组-宏基因组shotgun方法测序分析流程>

<基因组-目标序列捕获测序分析流程>

<转录组-IncRNA测序分析流程>

上一篇: 蛋白组学服务
下一篇:核酸飞行质谱研究服务Back